超时空星舰
- 类型:角色扮演
- 运营商: savysoda
- 更新时间:2025-12-04 21:14:09
超时空星舰,开启宇宙探索新纪元!它采用前沿的超时空引擎技术,能实现跨星系的瞬间跃迁,大幅缩短星际旅行时间。坚固且轻量化的合金外壳,有效抵御宇宙辐射与陨石撞击。舰内配备智能交互系统,操作便捷,为船员提供舒适、高效的工作环境。同时,强大的科研设备可对各类天体进行深入研究。超时空星舰,是探索未知宇宙、开拓星际版图的不二之选。
超时空星舰特色
《超时空星舰》中船员是至关重要的存在,他能帮你操控飞船、修复破损房间、增加武器装填速度、加快房间加载、登录敌舰破坏、攻击敌方船员、友军加血等等
星舰的船员有400多位!!关于船员的星级、团队、技能、属性、装备,都是你不得不了解的信息!

船员星级:1-7星
不同星级船员如何获得?

1-3星可通过船员招聘使用游戏资源抽取获得。
4、5星除了可以通过星币招聘抽取获得以外,还可以通过低一级别的船员合并获得。举例:两个40级4星船员合并可以获得一个5星船员。

6星船员是特殊的存在,只能通过运营活动获得,无法通过合成获得,如两个40级5星船员合并是获得一个7星船员。
作为船长的你,是一个6星船员,从一出生你就是一名最强船员!

7星船员只能通过合并获得。
当你的战舰达到10级,即可使用合成功能,2星以上船员均可合成。
船员团队分类
部分船员分不同的系列团队,每个团队都有独特的外观展示,团队中的船员包含不同的星级以及技能。每个团队都有独有的BUFF!团队船员收集得越多并登上舰艇,获得的BUFF就越强!
集满团队船员还可以获得团队头像。

船员的技能
每个船员都有不同的技能,船员等级10级时既可解锁技能。
技能主要包括修复和进攻,搭配设置每船员独有的AI指令,如何将船员能力发挥最大化,是对战胜利的决定因素之一,也是星舰策略的精髓所在!

纵火:使当前房间着火一定时间。
致命一击:对当前敌方目标船员造成一定损害。
烈焰足迹:自动对此房间持续放火一定时间。
紧急自救:恢复自身一定血量。
冰冻冲击:停止当前房间所有船员动作一定时间。
毒气:对当前房间内所有敌方船员造成一定伤害。
天降甘霖:恢复当前房间中所有友军一定生命值。
相位闪现:形成一个护盾,使该船员在一定时间内免疫状态效果。
紧急加速:增加当前房间的装填速度。
静电护盾:保护当前房间免疫所有攻击和技能,持续一定时间,在静电护盾持续期间内,被保护的房间可以加载,但无法被激活。
系统骇入:延缓房间的重载,并摧毁此房间内的所有非屏障类模块。不会在未供给电力的房间内生效。
超级拆迁:对当前房间及其所有模块造成一定伤害。
紧急修复:修理当前房间一定单位。
血之渴望:战斗速度加倍持续一定时间。
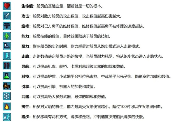
船员属性
你可以在船员档案看到船员的属性,不同的属性代表船员不同的能力值,通过将船员放置到健身房或学院进行训练,可以增加属性值。下图的绿色数字既通过训练获得。
不同的能力可以对房间产生不同的效果,训练哪个属性?指示船员修复还是进攻?设置怎样的AI指令?船员匹配哪个房间更优,是你需要深度研究的问题!


船员装备
你可以为船员穿上装备,装备可极大增强船员的属性。
装备包含头盔、护甲、饰品、腿甲、武器,目前几乎所有船员只能穿两件装备,不同的船员的可装备位置是不同的哦。
只有船长可穿满5件装备,其中也是只有船长才能装备宠物。
你可以通过材料合成或购买获得装备。

好啦,以上就是今天为大家带来的船员基础知识科普,我们《超时空星舰》见!
超时空星舰说明
1、控制我们的飞船在太空当中飞行,体验不同的策略玩法,提高我们的战斗力。
2、丰富的游戏模式,为我们带来更好的探索冒险,完成更多的挑战吧。
3、在游戏当中可以认识更多的朋友,建立良好的友谊,和他们一起探索星空。
超时空星舰亮点
是一款十分好玩的射击游戏,玩家能够在全新的游戏场景里面展开刺激的冒险,在这里还有着超多精彩的游戏模式,玩家可以自由的挑战关卡,进入到史诗级的场景战斗,感受精彩的冒险。
超时空星舰优势
1、【丰富多样的特殊事件】
超过百种各类随机性突发事件,丰富的奖励或是威胁性的灾害全都可能出现。
2、【多样的科技路线】
3种以上不同的科技发展路线,每一种都有的强烈的风格与特色,并且能够提供强大的助力。
3、【类型多样的舰船】
无论是火力强大的战列舰,还是外交使用的使节船,亦或是整个帝国象征的巨型泰坦星舰都拥有其特色与能力。
4、【独特的像素画风】
别具一格的像素画风让整个游戏看起来怀旧,但是在游戏中却有着令人着迷的游玩体验。

兰空voez(国际版)
修普诺斯游戏官方版
编程狮(
死亡战争红色黎明手机版
银河历险记2游戏
小七手游app
捕盗行纪内置菜单
欢乐派对大乱斗
我的世界珍妮模组无遮挡版(Jenny Mod)
开间小店
设备大亨
终极狐狸模拟器官方版
球球旅行记游戏
拆迁模拟器狒狒同款
疯狂动物园内置作弊菜单